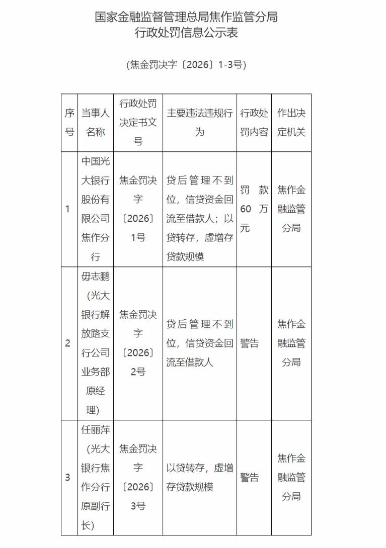
1月23日,国家金融监督管理总局焦作监管分局行政处罚信息公示表显示,中国光大银行股份有限公司焦作分行,贷后管理不到位,信贷资金回流至借款人;以贷转存,虚增存贷款规模,被罚款60万元。
责任人毋志鹏(光大银行解放路支行公司业务部原经理)、责任人任丽萍(光大银行焦作分行原副行长),均被警告。
双悦网提示:文章来自网络,不代表本站观点。
本文评分*
评论内容*
你的昵称*
你的邮箱*